#include <COIOP_Transport.h>


Public Member Functions | |
| TAO_COIOP_Transport (TAO_COIOP_Connection_Handler *handler, TAO_ORB_Core *orb_core) | |
| Constructor. | |
| ~TAO_COIOP_Transport (void) | |
| Default destructor. | |
| virtual int | handle_input (TAO_Resume_Handle &rh, ACE_Time_Value *max_wait_time=0) |
| Look for the documentation in Transport.h. | |
| virtual int | send_request (TAO_Stub *stub, TAO_ORB_Core *orb_core, TAO_OutputCDR &stream, int message_semantics, ACE_Time_Value *max_wait_time) |
| virtual int | send_message (TAO_OutputCDR &stream, TAO_Stub *stub=0, int message_semantics=TAO_Transport::TAO_TWOWAY_REQUEST, ACE_Time_Value *max_time_wait=0) |
| virtual int | messaging_init (CORBA::Octet major, CORBA::Octet minor) |
| Initialising the messaging object. | |
Protected Member Functions | |
Overridden Template Methods | |
| virtual ACE_Event_Handler * | event_handler_i (void) |
| virtual TAO_Connection_Handler * | connection_handler_i (void) |
| virtual TAO_Pluggable_Messaging * | messaging_object (void) |
| virtual ssize_t | send (iovec *iov, int iovcnt, size_t &bytes_transferred, const ACE_Time_Value *max_wait_time) |
| Write the complete Message_Block chain to the connection. | |
| virtual ssize_t | recv (char *buf, size_t len, const ACE_Time_Value *s=0) |
| Read len bytes from into buf. | |
| virtual int | send_message_shared (TAO_Stub *stub, int message_semantics, const ACE_Message_Block *message_block, ACE_Time_Value *max_wait_time) |
| virtual int | register_handler (void) |
Private Attributes | |
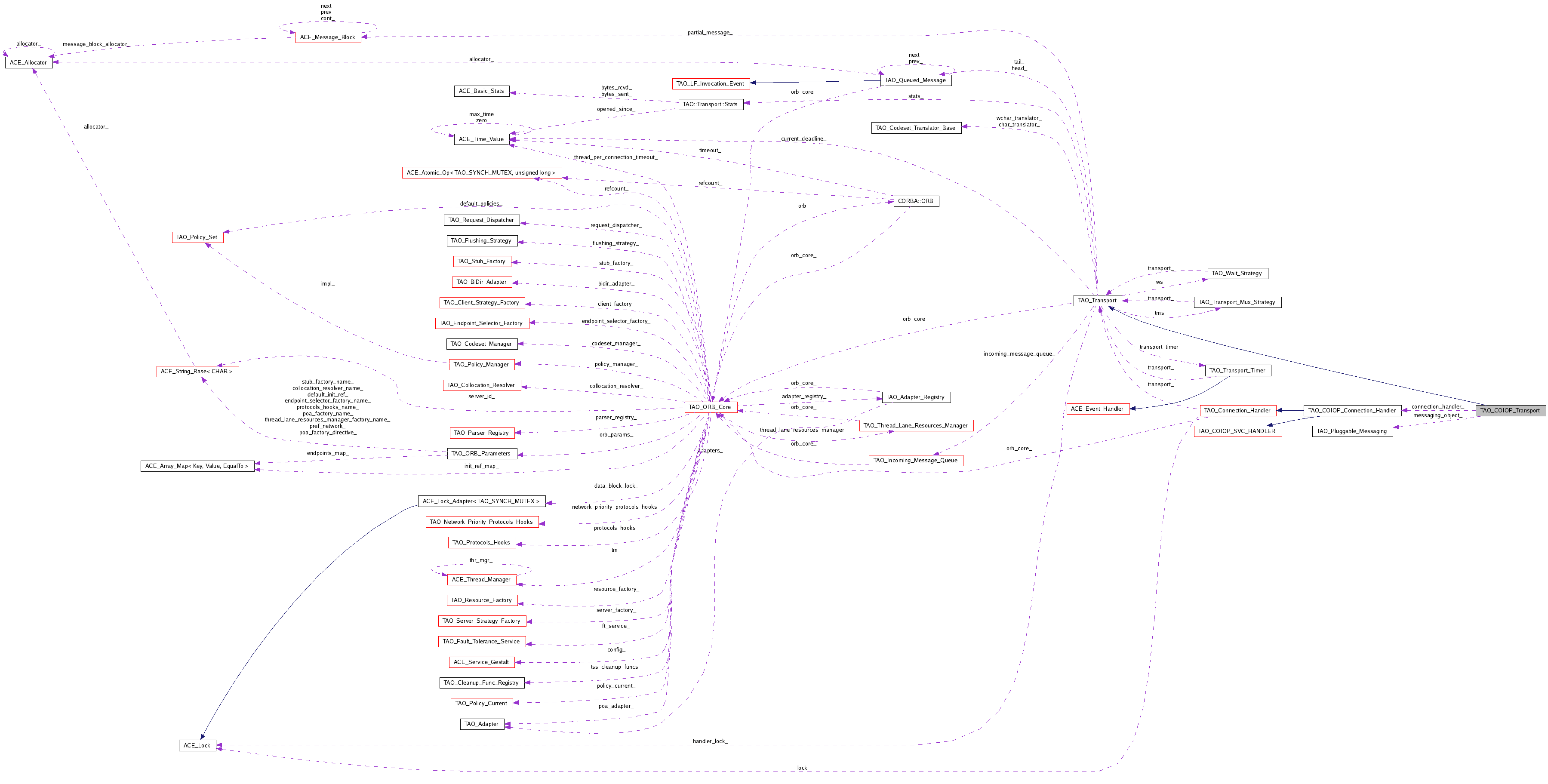
| TAO_COIOP_Connection_Handler * | connection_handler_ |
| TAO_Pluggable_Messaging * | messaging_object_ |
| Our messaging object. | |
| TAO_BEGIN_VERSIONED_NAMESPACE_DECL TAO_COIOP_Transport::TAO_COIOP_Transport | ( | TAO_COIOP_Connection_Handler * | handler, | |
| TAO_ORB_Core * | orb_core | |||
| ) |
Constructor.
| TAO_COIOP_Transport::~TAO_COIOP_Transport | ( | void | ) |
Default destructor.
| int TAO_COIOP_Transport::handle_input | ( | TAO_Resume_Handle & | rh, | |
| ACE_Time_Value * | max_wait_time = 0 | |||
| ) | [virtual] |
| ACE_Event_Handler * TAO_COIOP_Transport::event_handler_i | ( | void | ) | [protected, virtual] |
Implements TAO_Transport.
| TAO_Connection_Handler * TAO_COIOP_Transport::connection_handler_i | ( | void | ) | [protected, virtual] |
Implements TAO_Transport.
| TAO_Pluggable_Messaging * TAO_COIOP_Transport::messaging_object | ( | void | ) | [protected, virtual] |
Implements TAO_Transport.
| ssize_t TAO_COIOP_Transport::send | ( | iovec * | iov, | |
| int | iovcnt, | |||
| size_t & | bytes_transferred, | |||
| const ACE_Time_Value * | max_wait_time | |||
| ) | [protected, virtual] |
| ssize_t TAO_COIOP_Transport::recv | ( | char * | buf, | |
| size_t | len, | |||
| const ACE_Time_Value * | s = 0 | |||
| ) | [protected, virtual] |
| int TAO_COIOP_Transport::send_message_shared | ( | TAO_Stub * | stub, | |
| int | message_semantics, | |||
| const ACE_Message_Block * | message_block, | |||
| ACE_Time_Value * | max_wait_time | |||
| ) | [protected, virtual] |
Reimplemented from TAO_Transport.
| int TAO_COIOP_Transport::register_handler | ( | void | ) | [protected, virtual] |
Reimplemented from TAO_Transport.
| int TAO_COIOP_Transport::send_request | ( | TAO_Stub * | stub, | |
| TAO_ORB_Core * | orb_core, | |||
| TAO_OutputCDR & | stream, | |||
| int | message_semantics, | |||
| ACE_Time_Value * | max_wait_time | |||
| ) | [virtual] |
Implements TAO_Transport.
| int TAO_COIOP_Transport::send_message | ( | TAO_OutputCDR & | stream, | |
| TAO_Stub * | stub = 0, |
|||
| int | message_semantics = TAO_Transport::TAO_TWOWAY_REQUEST, |
|||
| ACE_Time_Value * | max_time_wait = 0 | |||
| ) | [virtual] |
Implements TAO_Transport.
| int TAO_COIOP_Transport::messaging_init | ( | CORBA::Octet | major, | |
| CORBA::Octet | minor | |||
| ) | [virtual] |
The connection service handler used for accessing lower layer communication protocols.
Our messaging object.
1.5.3