ACE_RMCast  6.1.6
 All Classes Namespaces Files Functions Variables Typedefs Enumerations Friends Macros Pages
Classes | Public Member Functions | Private Types | Private Member Functions | Static Private Member Functions | Private Attributes
ACE_RMCast::Retransmit Class Reference

#include <Retransmit.h>

Inheritance diagram for ACE_RMCast::Retransmit:
Inheritance graph
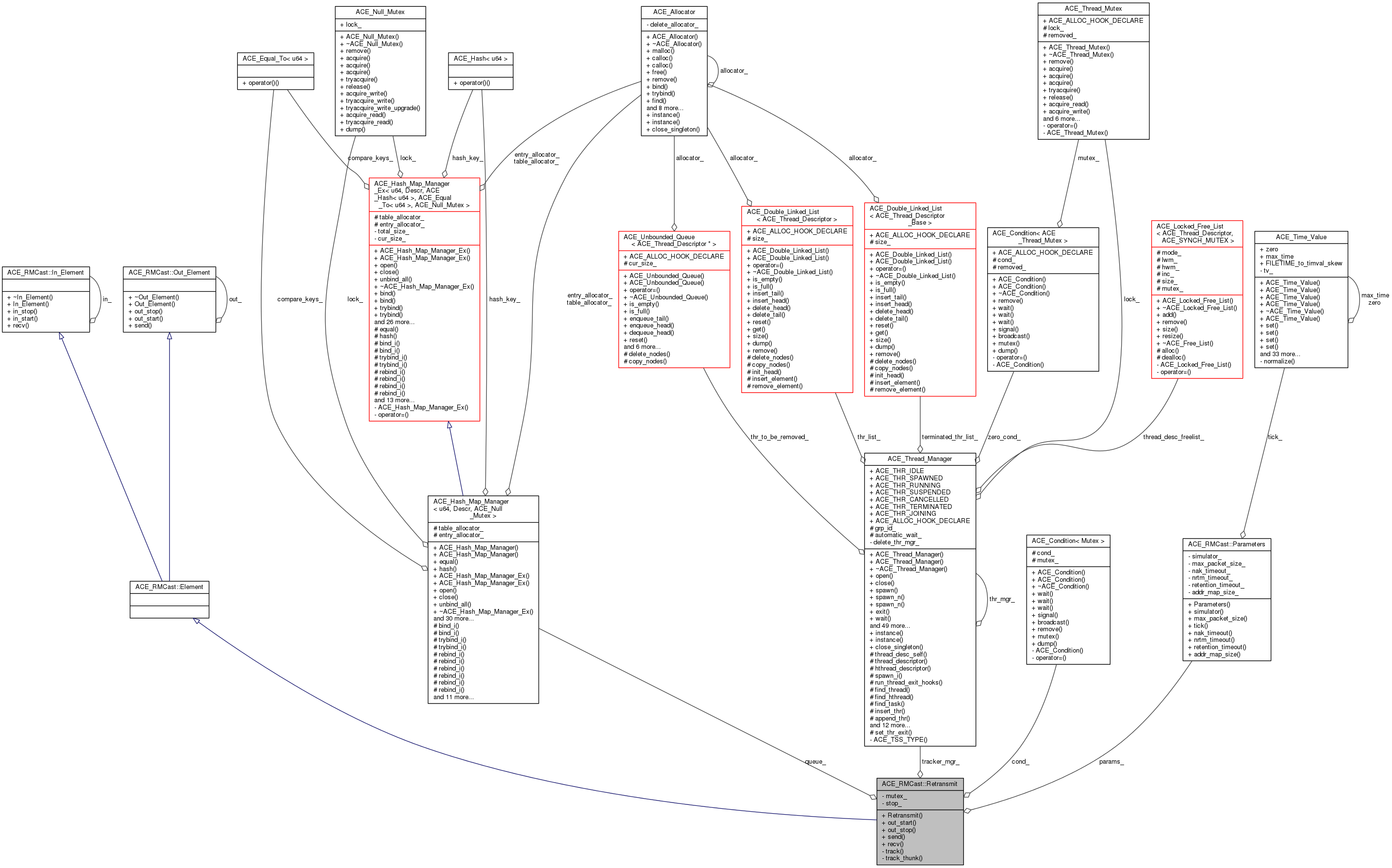
Collaboration diagram for ACE_RMCast::Retransmit:
Collaboration graph

List of all members.

Classes

struct  Descr

Public Member Functions

 Retransmit (Parameters const &params)
virtual void out_start (Out_Element *out)
virtual void out_stop ()
virtual void send (Message_ptr m)
virtual void recv (Message_ptr m)

Private Types

typedef ACE_Hash_Map_Manager
< u64, Descr, ACE_Null_Mutex
Queue

Private Member Functions

void track ()

Static Private Member Functions

static ACE_THR_FUNC_RETURN track_thunk (void *obj)

Private Attributes

Parameters const & params_
Queue queue_
Mutex mutex_
Condition cond_
bool stop_
ACE_Thread_Manager tracker_mgr_

Member Typedef Documentation


Constructor & Destructor Documentation

ACE_RMCast::Retransmit::Retransmit ( Parameters const &  params)

Member Function Documentation

void ACE_RMCast::Retransmit::out_start ( Out_Element out)
virtual

Reimplemented from ACE_RMCast::Out_Element.

void ACE_RMCast::Retransmit::out_stop ( )
virtual

Reimplemented from ACE_RMCast::Out_Element.

void ACE_RMCast::Retransmit::recv ( Message_ptr  m)
virtual

Reimplemented from ACE_RMCast::In_Element.

void ACE_RMCast::Retransmit::send ( Message_ptr  m)
virtual

Reimplemented from ACE_RMCast::Out_Element.

void ACE_RMCast::Retransmit::track ( )
private
ACE_THR_FUNC_RETURN ACE_RMCast::Retransmit::track_thunk ( void *  obj)
staticprivate

Member Data Documentation

Condition ACE_RMCast::Retransmit::cond_
private
Mutex ACE_RMCast::Retransmit::mutex_
private
Parameters const& ACE_RMCast::Retransmit::params_
private
Queue ACE_RMCast::Retransmit::queue_
private
bool ACE_RMCast::Retransmit::stop_
private
ACE_Thread_Manager ACE_RMCast::Retransmit::tracker_mgr_
private

The documentation for this class was generated from the following files: