|
TAO_DynamicInterface
2.1.8
|
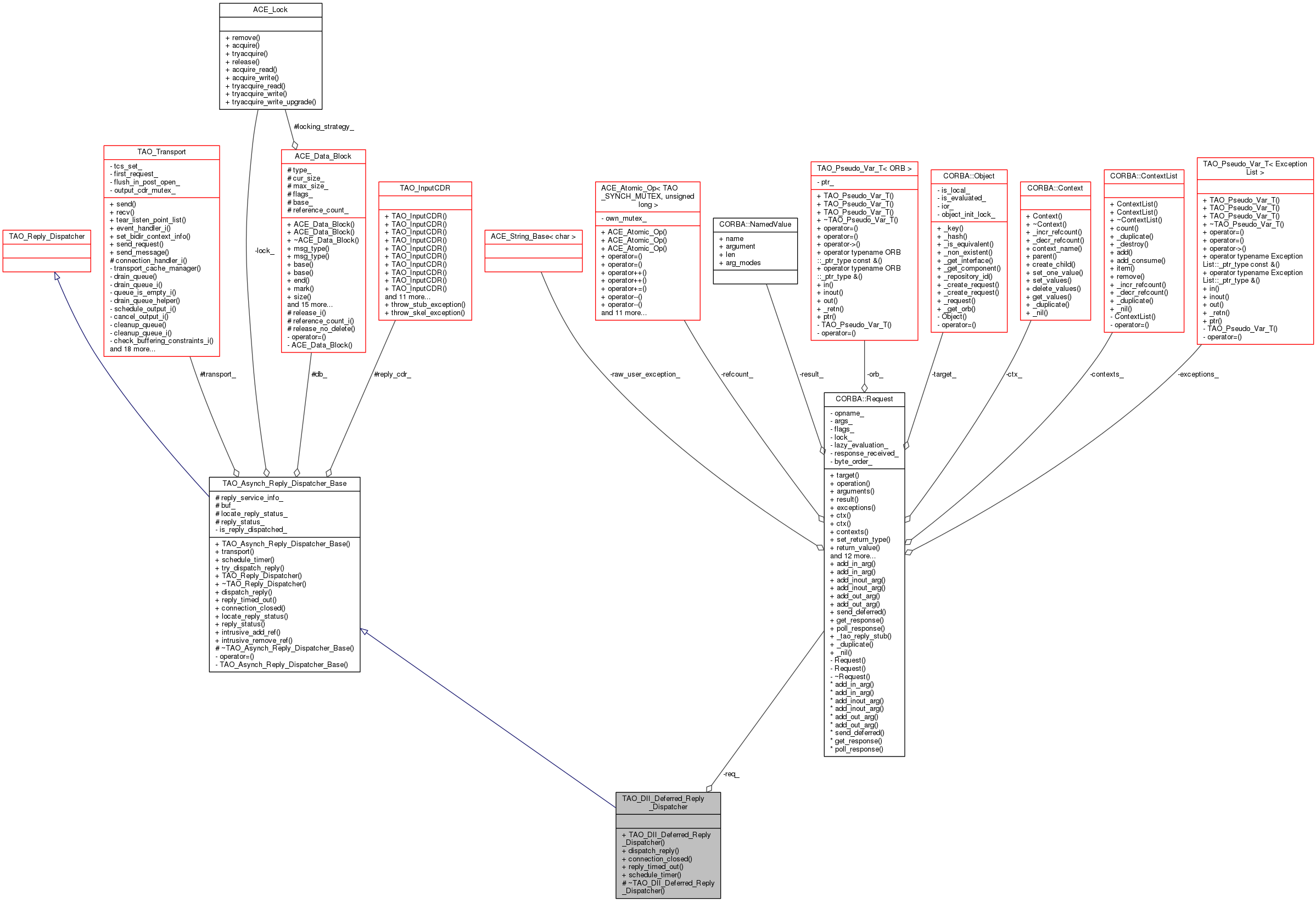
Reply dispatcher for DII deferred requests. More...
#include <DII_Reply_Dispatcher.h>


Public Member Functions | |
| TAO_DII_Deferred_Reply_Dispatcher (const CORBA::Request_ptr req, TAO_ORB_Core *orb_core) | |
| virtual int | dispatch_reply (TAO_Pluggable_Reply_Params ¶m) |
| The Reply_Dispatcher methods. More... | |
| virtual void | connection_closed (void) |
| virtual void | reply_timed_out (void) |
| The following methods are not needed for this class.. More... | |
| virtual long | schedule_timer (CORBA::ULong, const ACE_Time_Value &) |
Public Member Functions inherited from TAO_Asynch_Reply_Dispatcher_Base | |
| TAO_Asynch_Reply_Dispatcher_Base (TAO_ORB_Core *orb_core, ACE_Allocator *allocator=0) | |
| void | transport (TAO_Transport *t) |
| bool | try_dispatch_reply (void) |
| TAO_Reply_Dispatcher (ACE_Allocator *allocator=0) | |
| virtual | ~TAO_Reply_Dispatcher (void) |
| GIOP::LocateStatusType | locate_reply_status (void) const |
| GIOP::ReplyStatusType | reply_status (void) const |
Protected Member Functions | |
| ~TAO_DII_Deferred_Reply_Dispatcher (void) | |
| Destructor. More... | |
Protected Member Functions inherited from TAO_Asynch_Reply_Dispatcher_Base | |
| virtual | ~TAO_Asynch_Reply_Dispatcher_Base (void) |
Private Attributes | |
| const CORBA::Request_ptr | req_ |
| Where the reply needs to go. More... | |
Additional Inherited Members | |
Static Public Member Functions inherited from TAO_Asynch_Reply_Dispatcher_Base | |
| static void | intrusive_add_ref (TAO_Reply_Dispatcher *) |
| static void | intrusive_remove_ref (TAO_Reply_Dispatcher *) |
Protected Attributes inherited from TAO_Asynch_Reply_Dispatcher_Base | |
| IOP::ServiceContextList | reply_service_info_ |
| char | buf_ [ACE_CDR::DEFAULT_BUFSIZE] |
| ACE_Data_Block | db_ |
| TAO_InputCDR | reply_cdr_ |
| TAO_Transport * | transport_ |
| GIOP::LocateStatusType | locate_reply_status_ |
| GIOP::ReplyStatusType | reply_status_ |
Reply dispatcher for DII deferred requests.
| TAO_DII_Deferred_Reply_Dispatcher::TAO_DII_Deferred_Reply_Dispatcher | ( | const CORBA::Request_ptr | req, |
| TAO_ORB_Core * | orb_core | ||
| ) |
|
protected |
Destructor.
|
virtual |
Implements TAO_Asynch_Reply_Dispatcher_Base.
|
virtual |
The Reply_Dispatcher methods.
Implements TAO_Asynch_Reply_Dispatcher_Base.
|
inlinevirtual |
The following methods are not needed for this class..
Implements TAO_Asynch_Reply_Dispatcher_Base.
|
inlinevirtual |
Implements TAO_Asynch_Reply_Dispatcher_Base.
|
private |
Where the reply needs to go.
1.8.3.1