|
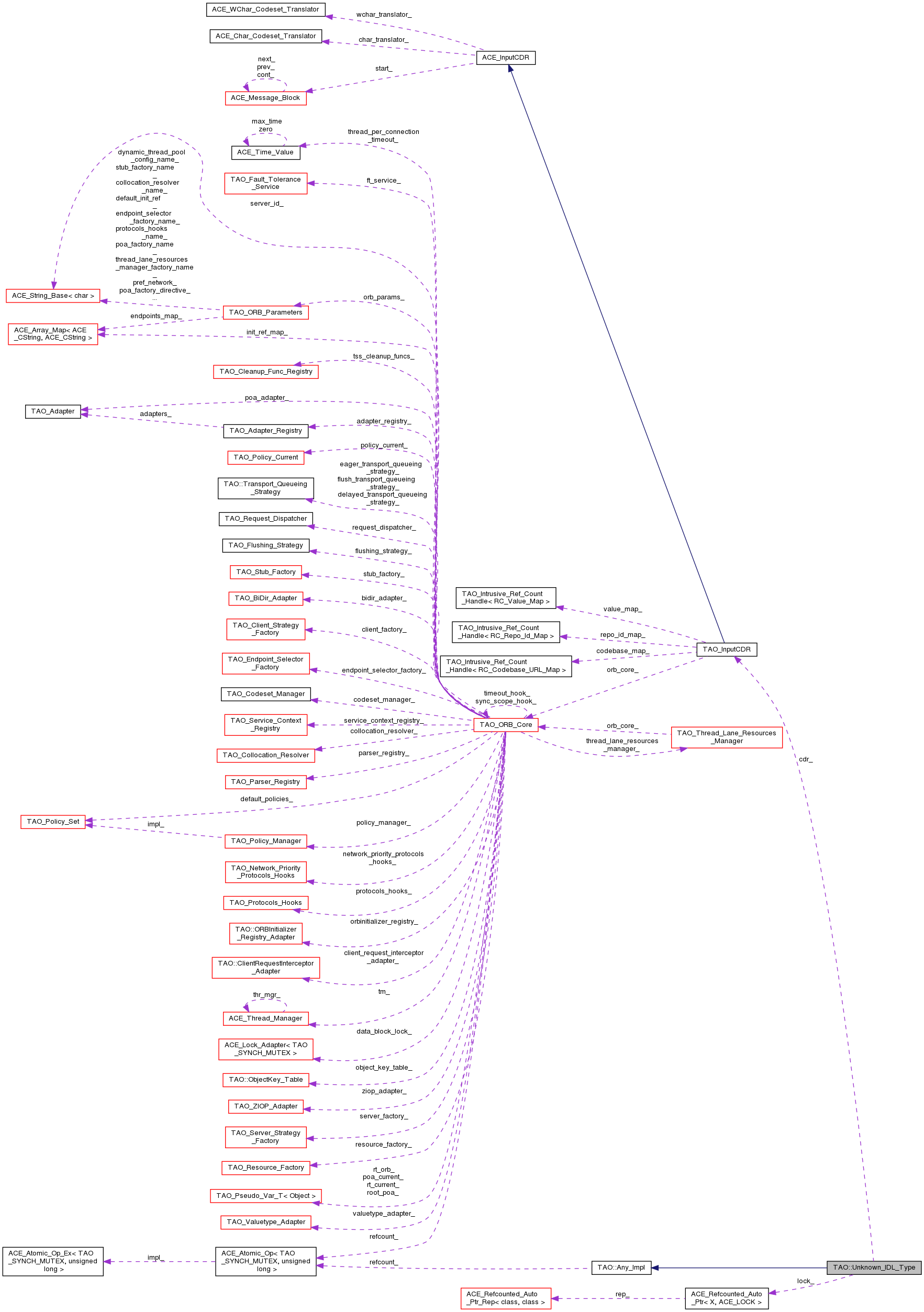
TAO_AnyTypeCode
2.5.0
|
CDR-based Any impl class. More...
#include <Any_Unknown_IDL_Type.h>


Public Member Functions | |
| Unknown_IDL_Type (CORBA::TypeCode_ptr, TAO_InputCDR &cdr) | |
| Unknown_IDL_Type (CORBA::TypeCode_ptr) | |
| virtual | ~Unknown_IDL_Type (void) |
| virtual CORBA::Boolean | marshal_value (TAO_OutputCDR &) |
| virtual const void * | value (void) const |
| virtual void | free_value (void) |
| virtual TAO_InputCDR & | _tao_get_cdr (void) |
| virtual int | _tao_byte_order (void) const |
| virtual void | _tao_decode (TAO_InputCDR &) |
| virtual CORBA::Boolean | to_object (CORBA::Object_ptr &) const |
| virtual CORBA::Boolean | to_value (CORBA::ValueBase *&) const |
| virtual CORBA::Boolean | to_abstract_base (CORBA::AbstractBase_ptr &) const |
Public Member Functions inherited from TAO::Any_Impl | |
| CORBA::Boolean | marshal (TAO_OutputCDR &) |
| CORBA::TypeCode_ptr | type (void) const |
| CORBA::TypeCode_ptr | _tao_get_typecode (void) const |
| void | type (CORBA::TypeCode_ptr) |
| virtual void | _add_ref (void) |
| virtual void | _remove_ref (void) |
| bool | encoded (void) const |
Private Types | |
| typedef ACE_Refcounted_Auto_Ptr< ACE_Lock, ACE_Lock_Adapter< TAO_SYNCH_MUTEX > > | LOCK |
Static Private Member Functions | |
| static LOCK const | lock_i (void) |
Private Attributes | |
| LOCK const | lock_ |
| TAO_InputCDR | cdr_ |
Additional Inherited Members | |
Public Types inherited from TAO::Any_Impl | |
| typedef void(* | _tao_destructor) (void *) |
Static Public Member Functions inherited from TAO::Any_Impl | |
| static void | _tao_any_string_destructor (void *) |
| Used to release these CORBA basic types. More... | |
| static void | _tao_any_wstring_destructor (void *) |
Protected Member Functions inherited from TAO::Any_Impl | |
| Any_Impl (_tao_destructor, CORBA::TypeCode_ptr, bool encoded=false) | |
| virtual | ~Any_Impl (void) |
Protected Attributes inherited from TAO::Any_Impl | |
| TAO::Any_Impl::_tao_destructor | value_destructor_ |
| CORBA::TypeCode_ptr | type_ |
| bool | encoded_ |
CDR-based Any impl class.
Used when demarshaling an Any, and with DII/DSI, and Dynamic Anys.
|
private |
| TAO::Unknown_IDL_Type::Unknown_IDL_Type | ( | CORBA::TypeCode_ptr | tc, |
| TAO_InputCDR & | cdr | ||
| ) |
| TAO::Unknown_IDL_Type::Unknown_IDL_Type | ( | CORBA::TypeCode_ptr | tc | ) |
|
virtual |
|
virtual |
Reimplemented from TAO::Any_Impl.
|
virtual |
Reimplemented from TAO::Any_Impl.
|
virtual |
|
virtual |
Reimplemented from TAO::Any_Impl.
|
staticprivate |
|
virtual |
Implements TAO::Any_Impl.
|
virtual |
Reimplemented from TAO::Any_Impl.
|
virtual |
Reimplemented from TAO::Any_Impl.
|
virtual |
Reimplemented from TAO::Any_Impl.
|
virtual |
|
mutableprivate |
|
private |
1.8.14