TrinityCore
 All Classes Namespaces Files Functions Variables Typedefs Enumerations Enumerator Friends Macros Modules Pages
spell_the_lich_king_jump_remove_aura::spell_the_lich_king_jump_SpellScript Class Reference

Private Member Functions

 PrepareSpellScript (spell_the_lich_king_jump_SpellScript)
 
void HandleScript (SpellEffIndex effIndex)
 
void Register () override
 

Additional Inherited Members

- Public Member Functions inherited from SpellScript
bool _Validate (SpellInfo const *entry) override
 
bool _Load (Spell *spell)
 
void _InitHit ()
 
bool _IsEffectPrevented (SpellEffIndex effIndex)
 
bool _IsDefaultEffectPrevented (SpellEffIndex effIndex)
 
void _PrepareScriptCall (SpellScriptHookType hookType)
 
void _FinishScriptCall ()
 
bool IsInCheckCastHook () const
 
bool IsInTargetHook () const
 
bool IsInHitPhase () const
 
bool IsInEffectHook () const
 
UnitGetCaster ()
 
UnitGetOriginalCaster ()
 
SpellInfo constGetSpellInfo ()
 
SpellValue constGetSpellValue ()
 
SpellEffectInfo constGetEffectInfo (SpellEffIndex) const
 
WorldLocation constGetExplTargetDest ()
 
void SetExplTargetDest (WorldLocation &loc)
 
WorldObjectGetExplTargetWorldObject ()
 
UnitGetExplTargetUnit ()
 
GameObjectGetExplTargetGObj ()
 
ItemGetExplTargetItem ()
 
UnitGetHitUnit ()
 
CreatureGetHitCreature ()
 
PlayerGetHitPlayer ()
 
ItemGetHitItem ()
 
GameObjectGetHitGObj ()
 
WorldLocationGetHitDest ()
 
int32 GetHitDamage ()
 
void SetHitDamage (int32 damage)
 
void PreventHitDamage ()
 
int32 GetHitHeal ()
 
void SetHitHeal (int32 heal)
 
void PreventHitHeal ()
 
SpellGetSpell ()
 
AuraGetHitAura ()
 
void PreventHitAura ()
 
void PreventHitEffect (SpellEffIndex effIndex)
 
void PreventHitDefaultEffect (SpellEffIndex effIndex)
 
SpellEffectInfo constGetEffectInfo () const
 
int32 GetEffectValue () const
 
void SetEffectValue (int32 value)
 
ItemGetCastItem ()
 
void CreateItem (uint32 effIndex, uint32 itemId)
 
SpellInfo constGetTriggeringSpell ()
 
void FinishCast (SpellCastResult result)
 
void SetCustomCastResultMessage (SpellCustomErrors result)
 
- Public Member Functions inherited from _SpellScript
 _SpellScript ()
 
virtual ~_SpellScript ()
 
virtual void _Register ()
 
virtual void _Unload ()
 
virtual void _Init (std::string const *scriptname, uint32 spellId)
 
std::string const_GetScriptName () const
 
virtual bool Validate (SpellInfo const *)
 
virtual bool Load ()
 
virtual void Unload ()
 
- Public Attributes inherited from SpellScript
HookList< CastHandlerBeforeCast
 
HookList< CastHandlerOnCast
 
HookList< CastHandlerAfterCast
 
HookList< CheckCastHandlerOnCheckCast
 
HookList< EffectHandlerOnEffectLaunch
 
HookList< EffectHandlerOnEffectLaunchTarget
 
HookList< EffectHandlerOnEffectHit
 
HookList< EffectHandlerOnEffectHitTarget
 
HookList< EffectHandlerOnEffectSuccessfulDispel
 
HookList< HitHandlerBeforeHit
 
HookList< HitHandlerOnHit
 
HookList< HitHandlerAfterHit
 
HookList
< ObjectAreaTargetSelectHandler
OnObjectAreaTargetSelect
 
HookList
< ObjectTargetSelectHandler
OnObjectTargetSelect
 
HookList
< DestinationTargetSelectHandler
OnDestinationTargetSelect
 
- Protected Attributes inherited from _SpellScript
uint8 m_currentScriptState
 
std::string constm_scriptName
 
uint32 m_scriptSpellId
 

Member Function Documentation

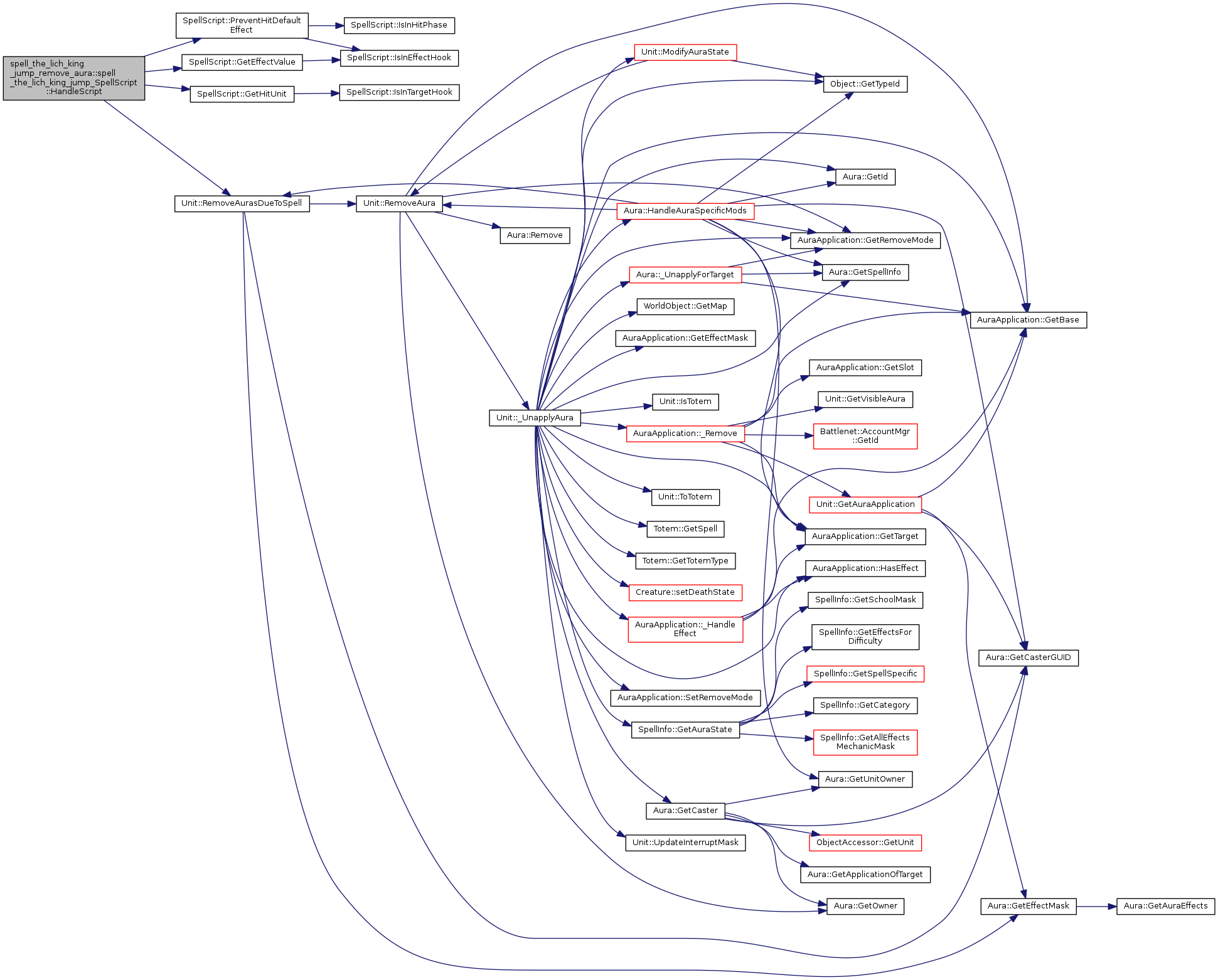
void spell_the_lich_king_jump_remove_aura::spell_the_lich_king_jump_SpellScript::HandleScript ( SpellEffIndex  effIndex)
inlineprivate
3110  {
3111  PreventHitDefaultEffect(effIndex);
3113  }
void PreventHitDefaultEffect(SpellEffIndex effIndex)
Definition: SpellScript.cpp:583
void RemoveAurasDueToSpell(uint32 spellId, ObjectGuid casterGUID=ObjectGuid::Empty, uint32 reqEffMask=0, AuraRemoveMode removeMode=AURA_REMOVE_BY_DEFAULT)
Definition: Unit.cpp:3586
Unit * GetHitUnit()
Definition: SpellScript.cpp:441
int32 GetEffectValue() const
Definition: SpellScript.cpp:600
uint32_t uint32
Definition: g3dmath.h:168

+ Here is the call graph for this function:

+ Here is the caller graph for this function:

spell_the_lich_king_jump_remove_aura::spell_the_lich_king_jump_SpellScript::PrepareSpellScript ( spell_the_lich_king_jump_SpellScript  )
private
void spell_the_lich_king_jump_remove_aura::spell_the_lich_king_jump_SpellScript::Register ( )
inlineoverrideprivatevirtual

Implements _SpellScript.

3116  {
3118  }
void HandleScript(SpellEffIndex effIndex)
Definition: boss_the_lich_king.cpp:3109
Definition: SharedDefines.h:28
#define SpellEffectFn(F, I, N)
Definition: SpellScript.h:297
HookList< EffectHandler > OnEffectHitTarget
Definition: SpellScript.h:295
Definition: SharedDefines.h:1087

+ Here is the call graph for this function:


The documentation for this class was generated from the following file: