TrinityCore
 All Classes Namespaces Files Functions Variables Typedefs Enumerations Enumerator Friends Macros Modules Pages
spell_seismic_shard::spell_seismic_shard_SpellScript Class Reference

Private Member Functions

 PrepareSpellScript (spell_seismic_shard_SpellScript)
 
void HandleScript (SpellEffIndex)
 
void Register () override
 

Additional Inherited Members

- Public Member Functions inherited from SpellScript
bool _Validate (SpellInfo const *entry) override
 
bool _Load (Spell *spell)
 
void _InitHit ()
 
bool _IsEffectPrevented (SpellEffIndex effIndex)
 
bool _IsDefaultEffectPrevented (SpellEffIndex effIndex)
 
void _PrepareScriptCall (SpellScriptHookType hookType)
 
void _FinishScriptCall ()
 
bool IsInCheckCastHook () const
 
bool IsInTargetHook () const
 
bool IsInHitPhase () const
 
bool IsInEffectHook () const
 
UnitGetCaster ()
 
UnitGetOriginalCaster ()
 
SpellInfo constGetSpellInfo ()
 
SpellValue constGetSpellValue ()
 
SpellEffectInfo constGetEffectInfo (SpellEffIndex) const
 
WorldLocation constGetExplTargetDest ()
 
void SetExplTargetDest (WorldLocation &loc)
 
WorldObjectGetExplTargetWorldObject ()
 
UnitGetExplTargetUnit ()
 
GameObjectGetExplTargetGObj ()
 
ItemGetExplTargetItem ()
 
UnitGetHitUnit ()
 
CreatureGetHitCreature ()
 
PlayerGetHitPlayer ()
 
ItemGetHitItem ()
 
GameObjectGetHitGObj ()
 
WorldLocationGetHitDest ()
 
int32 GetHitDamage ()
 
void SetHitDamage (int32 damage)
 
void PreventHitDamage ()
 
int32 GetHitHeal ()
 
void SetHitHeal (int32 heal)
 
void PreventHitHeal ()
 
SpellGetSpell ()
 
AuraGetHitAura ()
 
void PreventHitAura ()
 
void PreventHitEffect (SpellEffIndex effIndex)
 
void PreventHitDefaultEffect (SpellEffIndex effIndex)
 
SpellEffectInfo constGetEffectInfo () const
 
int32 GetEffectValue () const
 
void SetEffectValue (int32 value)
 
ItemGetCastItem ()
 
void CreateItem (uint32 effIndex, uint32 itemId)
 
SpellInfo constGetTriggeringSpell ()
 
void FinishCast (SpellCastResult result)
 
void SetCustomCastResultMessage (SpellCustomErrors result)
 
- Public Member Functions inherited from _SpellScript
 _SpellScript ()
 
virtual ~_SpellScript ()
 
virtual void _Register ()
 
virtual void _Unload ()
 
virtual void _Init (std::string const *scriptname, uint32 spellId)
 
std::string const_GetScriptName () const
 
virtual bool Validate (SpellInfo const *)
 
virtual bool Load ()
 
virtual void Unload ()
 
- Public Attributes inherited from SpellScript
HookList< CastHandlerBeforeCast
 
HookList< CastHandlerOnCast
 
HookList< CastHandlerAfterCast
 
HookList< CheckCastHandlerOnCheckCast
 
HookList< EffectHandlerOnEffectLaunch
 
HookList< EffectHandlerOnEffectLaunchTarget
 
HookList< EffectHandlerOnEffectHit
 
HookList< EffectHandlerOnEffectHitTarget
 
HookList< EffectHandlerOnEffectSuccessfulDispel
 
HookList< HitHandlerBeforeHit
 
HookList< HitHandlerOnHit
 
HookList< HitHandlerAfterHit
 
HookList
< ObjectAreaTargetSelectHandler
OnObjectAreaTargetSelect
 
HookList
< ObjectTargetSelectHandler
OnObjectTargetSelect
 
HookList
< DestinationTargetSelectHandler
OnDestinationTargetSelect
 
- Protected Attributes inherited from _SpellScript
uint8 m_currentScriptState
 
std::string constm_scriptName
 
uint32 m_scriptSpellId
 

Member Function Documentation

void spell_seismic_shard::spell_seismic_shard_SpellScript::HandleScript ( SpellEffIndex  )
inlineprivate
691  {
692  Creature* target = GetHitUnit()->ToCreature();
693  if (!target)
694  return;
695 
696  target->ExitVehicle();
698  target->CastSpell(dynamicObject->GetPositionX(), dynamicObject->GetPositionY(), dynamicObject->GetPositionZ(), SPELL_SEISMIC_SHARD_MISSLE, true);
699  }
DynamicObject * GetDynObject(uint32 spellId)
Definition: Unit.cpp:4702
Definition: boss_high_priestess_azil.cpp:51
Definition: Creature.h:467
void ExitVehicle(Position const *exitPosition=NULL)
Definition: Unit.cpp:15321
Definition: DynamicObject.h:35
float GetPositionY() const
Definition: Position.h:105
float GetPositionZ() const
Definition: Position.h:106
Unit * GetCaster()
Definition: SpellScript.cpp:394
Creature * ToCreature()
Definition: Object.h:194
Unit * GetHitUnit()
Definition: SpellScript.cpp:441
float GetPositionX() const
Definition: Position.h:104
void CastSpell(SpellCastTargets const &targets, SpellInfo const *spellInfo, CustomSpellValues const *value, TriggerCastFlags triggerFlags=TRIGGERED_NONE, Item *castItem=NULL, AuraEffect const *triggeredByAura=NULL, ObjectGuid originalCaster=ObjectGuid::Empty)
Definition: Unit.cpp:869
Definition: boss_high_priestess_azil.cpp:49

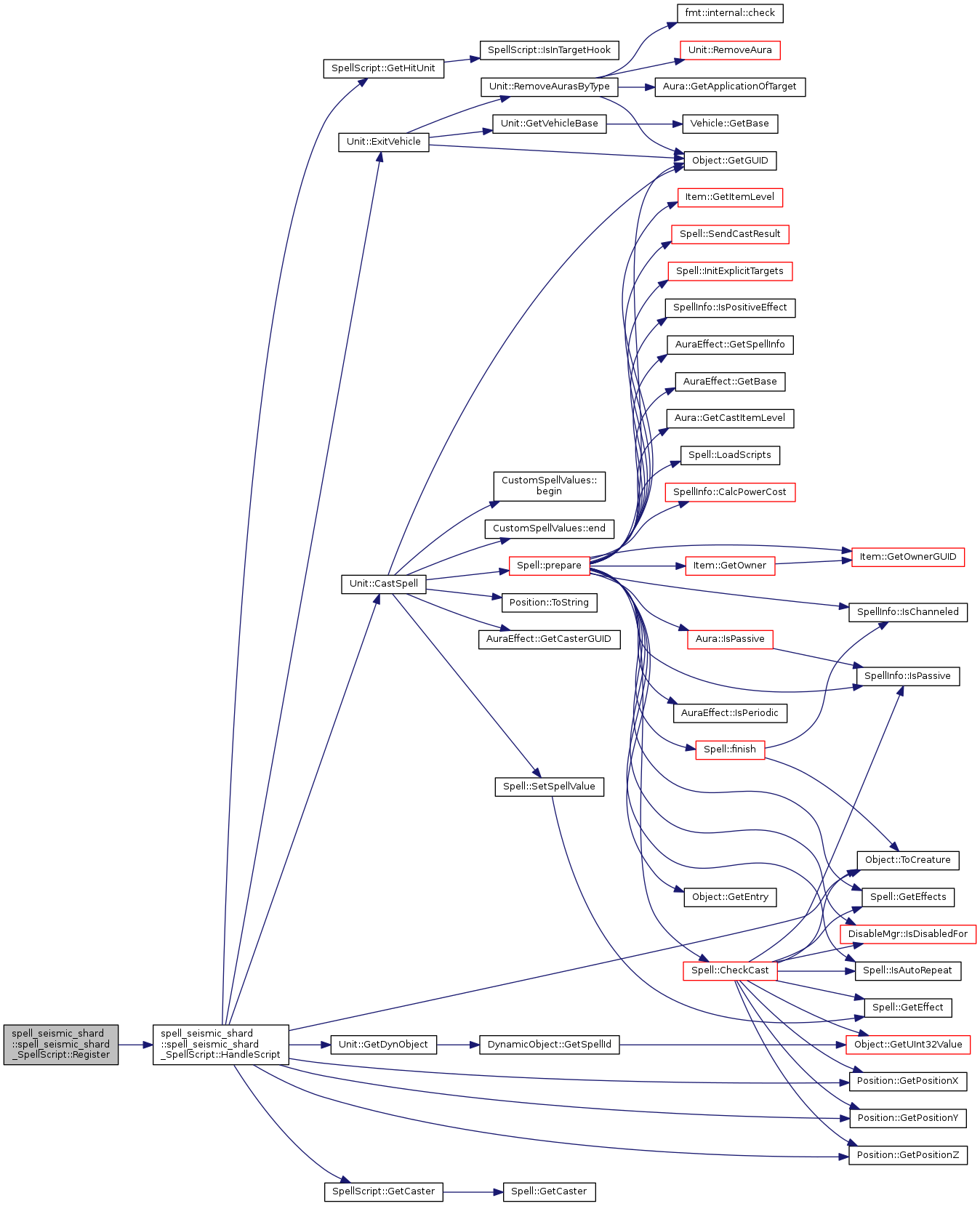
+ Here is the call graph for this function:

+ Here is the caller graph for this function:

spell_seismic_shard::spell_seismic_shard_SpellScript::PrepareSpellScript ( spell_seismic_shard_SpellScript  )
private
void spell_seismic_shard::spell_seismic_shard_SpellScript::Register ( )
inlineoverrideprivatevirtual

Implements _SpellScript.

702  {
704  }
Definition: SharedDefines.h:28
void HandleScript(SpellEffIndex)
Definition: boss_high_priestess_azil.cpp:690
#define SpellEffectFn(F, I, N)
Definition: SpellScript.h:297
HookList< EffectHandler > OnEffectHitTarget
Definition: SpellScript.h:295
Definition: SharedDefines.h:1087

+ Here is the call graph for this function:


The documentation for this class was generated from the following file: