TrinityCore
 All Classes Namespaces Files Functions Variables Typedefs Enumerations Enumerator Friends Macros Modules Pages
npc_pet_pri_lightwell::npc_pet_pri_lightwellAI Struct Reference

Public Member Functions

 npc_pet_pri_lightwellAI (Creature *creature)
 
void EnterEvadeMode (EvadeReason) override
 
- Public Member Functions inherited from PassiveAI
 PassiveAI (Creature *c)
 
void MoveInLineOfSight (Unit *) override
 
void AttackStart (Unit *) override
 
void UpdateAI (uint32) override
 
- Public Member Functions inherited from CreatureAI
void Talk (uint8 id, WorldObject const *whisperTarget=nullptr)
 
 CreatureAI (Creature *creature)
 
virtual ~CreatureAI ()
 
void MoveInLineOfSight_Safe (Unit *who)
 == Reactions At ================================= More...
 
void TriggerAlert (Unit const *who) const
 
virtual bool CanRespawn ()
 
virtual void EnterCombat (Unit *)
 
virtual void JustDied (Unit *)
 
virtual void KilledUnit (Unit *)
 
virtual void JustSummoned (Creature *)
 
virtual void IsSummonedBy (Unit *)
 
virtual void SummonedCreatureDespawn (Creature *)
 
virtual void SummonedCreatureDies (Creature *, Unit *)
 
virtual void SpellHit (Unit *, SpellInfo const *)
 
virtual void SpellHitTarget (Unit *, SpellInfo const *)
 
virtual void AttackedBy (Unit *)
 
virtual bool IsEscorted () const
 
virtual void JustRespawned ()
 
virtual void MovementInform (uint32, uint32)
 
void OnCharmed (bool apply) override
 
virtual void JustReachedHome ()
 
void DoZoneInCombat (Creature *creature=NULL, float maxRangeToNearestTarget=50.0f)
 
virtual void ReceiveEmote (Player *, uint32)
 
virtual void OwnerAttackedBy (Unit *)
 
virtual void OwnerAttacked (Unit *)
 
virtual void CorpseRemoved (uint32 &)
 == Triggered Actions Requested ================== More...
 
virtual void PassengerBoarded (Unit *, int8, bool)
 == Fields ======================================= More...
 
virtual void OnSpellClick (Unit *, bool &)
 
virtual bool CanSeeAlways (WorldObject const *)
 
int32 VisualizeBoundary (uint32 duration, Unit *owner=nullptr, bool fill=false) const
 
virtual bool CheckInRoom ()
 
CreatureBoundary constGetBoundary () const
 
- Public Member Functions inherited from UnitAI
 UnitAI (Unit *unit)
 
virtual ~UnitAI ()
 
virtual bool CanAIAttack (Unit const *) const
 
virtual void InitializeAI ()
 
virtual void Reset ()
 
virtual void DoAction (int32)
 
virtual uint32 GetData (uint32) const
 
virtual void SetData (uint32, uint32)
 
virtual void SetGUID (ObjectGuid, int32=0)
 
virtual ObjectGuid GetGUID (int32=0) const
 
UnitSelectTarget (SelectAggroTarget targetType, uint32 position=0, float dist=0.0f, bool playerOnly=false, int32 aura=0)
 
template<class PREDICATE >
UnitSelectTarget (SelectAggroTarget targetType, uint32 position, PREDICATE const &predicate)
 
void SelectTargetList (std::list< Unit * > &targetList, uint32 num, SelectAggroTarget targetType, float dist=0.0f, bool playerOnly=false, int32 aura=0)
 
template<class PREDICATE >
void SelectTargetList (std::list< Unit * > &targetList, PREDICATE const &predicate, uint32 maxTargets, SelectAggroTarget targetType)
 
virtual void DamageDealt (Unit *, uint32 &, DamageEffectType)
 
virtual void DamageTaken (Unit *, uint32 &)
 
virtual void HealReceived (Unit *, uint32 &)
 
virtual void HealDone (Unit *, uint32 &)
 
virtual void SpellInterrupted (uint32, uint32)
 
void AttackStartCaster (Unit *victim, float dist)
 
void DoCast (uint32 spellId)
 
void DoCast (Unit *victim, uint32 spellId, bool triggered=false)
 
void DoCastVictim (uint32 spellId, bool triggered=false)
 
void DoCastAOE (uint32 spellId, bool triggered=false)
 
void DoMeleeAttackIfReady ()
 
bool DoSpellAttackIfReady (uint32 spellId)
 
virtual void sGossipHello (Player *)
 
virtual void sGossipSelect (Player *, uint32, uint32)
 
virtual void sGossipSelectCode (Player *, uint32, uint32, char const *)
 
virtual void sQuestAccept (Player *, Quest const *)
 
virtual void sQuestSelect (Player *, Quest const *)
 
virtual void sQuestReward (Player *, Quest const *, uint32)
 
virtual bool sOnDummyEffect (Unit *, uint32, SpellEffIndex)
 
virtual void sOnGameEvent (bool, uint16)
 

Additional Inherited Members

- Public Types inherited from CreatureAI
enum  EvadeReason { EVADE_REASON_NO_HOSTILES, EVADE_REASON_BOUNDARY, EVADE_REASON_SEQUENCE_BREAK, EVADE_REASON_OTHER }
 
- Static Public Member Functions inherited from PassiveAI
static int Permissible (const Creature *)
 
- Static Public Member Functions inherited from UnitAI
static void FillAISpellInfo ()
 
- Static Public Attributes inherited from UnitAI
static AISpellInfoTypeAISpellInfo
 
- Protected Member Functions inherited from CreatureAI
bool UpdateVictim ()
 
bool UpdateVictimWithGaze ()
 
void SetGazeOn (Unit *target)
 
CreatureDoSummon (uint32 entry, Position const &pos, uint32 despawnTime=30000, TempSummonType summonType=TEMPSUMMON_CORPSE_TIMED_DESPAWN)
 
CreatureDoSummon (uint32 entry, WorldObject *obj, float radius=5.0f, uint32 despawnTime=30000, TempSummonType summonType=TEMPSUMMON_CORPSE_TIMED_DESPAWN)
 
CreatureDoSummonFlyer (uint32 entry, WorldObject *obj, float flightZ, float radius=5.0f, uint32 despawnTime=30000, TempSummonType summonType=TEMPSUMMON_CORPSE_TIMED_DESPAWN)
 
bool CheckBoundary (Position const *who=nullptr) const
 
void SetBoundary (CreatureBoundary const *boundary)
 
bool _EnterEvadeMode (EvadeReason why=EVADE_REASON_OTHER)
 
- Protected Attributes inherited from CreatureAI
Creature *const me
 
CreatureBoundary const_boundary
 
- Protected Attributes inherited from UnitAI
Unit *const me
 

Constructor & Destructor Documentation

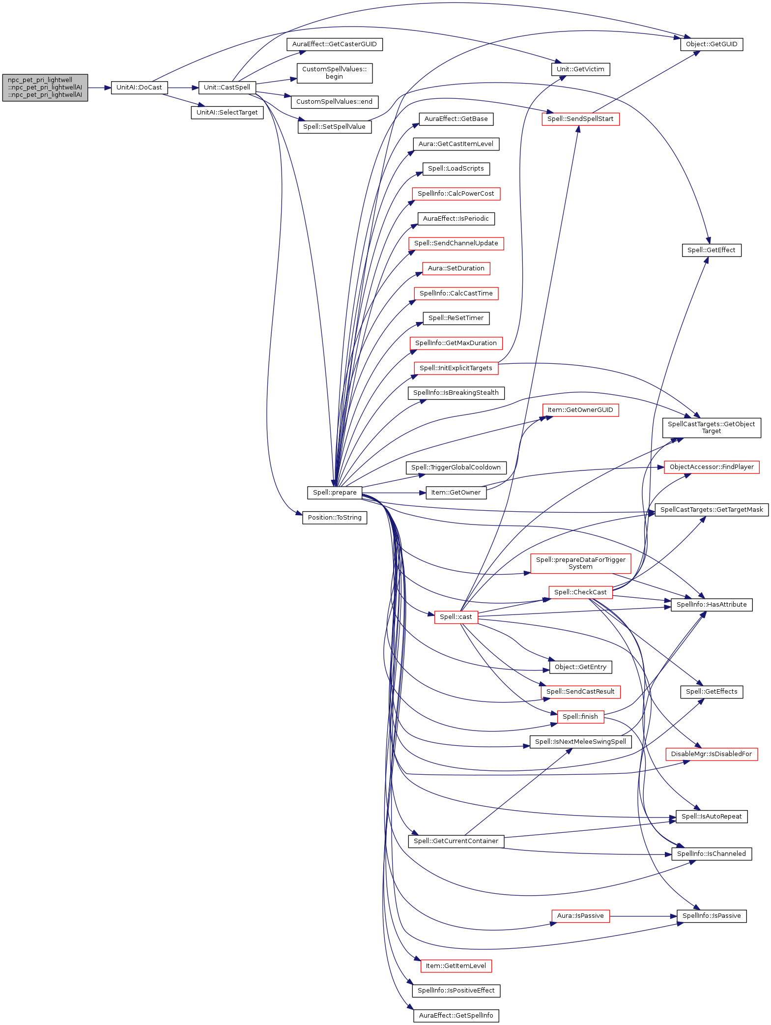
npc_pet_pri_lightwell::npc_pet_pri_lightwellAI::npc_pet_pri_lightwellAI ( Creature creature)
inline
42  : PassiveAI(creature)
43  {
45  }
PassiveAI(Creature *c)
Definition: PassiveAI.cpp:22
Creature *const me
Definition: CreatureAI.h:71
Definition: pet_priest.cpp:32
void DoCast(uint32 spellId)
Definition: UnitAI.cpp:101

+ Here is the call graph for this function:

Member Function Documentation

void npc_pet_pri_lightwell::npc_pet_pri_lightwellAI::EnterEvadeMode ( EvadeReason  )
inlineoverridevirtual

Reimplemented from CreatureAI.

48  {
49  if (!me->IsAlive())
50  return;
51 
53  me->CombatStop(true);
55  }
void ResetPlayerDamageReq()
Definition: Creature.h:696
Creature *const me
Definition: CreatureAI.h:71
bool IsAlive() const
Definition: Unit.h:1692
void DeleteThreatList()
Definition: Unit.cpp:10700
void CombatStop(bool includingCast=false)
Definition: Unit.cpp:7371

+ Here is the call graph for this function:


The documentation for this struct was generated from the following file: