TrinityCore
 All Classes Namespaces Files Functions Variables Typedefs Enumerations Enumerator Friends Macros Modules Pages
npc_son_of_flame::npc_son_of_flameAI Struct Reference

Public Member Functions

 npc_son_of_flameAI (Creature *creature)
 
void JustDied (Unit *) override
 
void UpdateAI (uint32) override
 
- Public Member Functions inherited from ScriptedAI
 ScriptedAI (Creature *creature)
 
virtual ~ScriptedAI ()
 
void AttackStartNoMove (Unit *target)
 
void DamageTaken (Unit *, uint32 &) override
 
void KilledUnit (Unit *) override
 
void JustSummoned (Creature *) override
 
void SummonedCreatureDespawn (Creature *) override
 
void SpellHit (Unit *, SpellInfo const *) override
 
void SpellHitTarget (Unit *, SpellInfo const *) override
 
void OnPossess (bool)
 
void Reset () override
 
void EnterCombat (Unit *) override
 
void AttackStart (Unit *) override
 
void DoStartMovement (Unit *target, float distance=0.0f, float angle=0.0f)
 
void DoStartNoMovement (Unit *target)
 
void DoStopAttack ()
 
void DoCastSpell (Unit *target, SpellInfo const *spellInfo, bool triggered=false)
 
void DoPlaySoundToSet (WorldObject *source, uint32 soundId)
 
void DoResetThreat ()
 
float DoGetThreat (Unit *unit)
 
void DoModifyThreatPercent (Unit *unit, int32 pct)
 
void DoTeleportTo (float x, float y, float z, uint32 time=0)
 
void DoTeleportTo (float const pos[4])
 
void DoTeleportPlayer (Unit *unit, float x, float y, float z, float o)
 
void DoTeleportAll (float x, float y, float z, float o)
 
UnitDoSelectLowestHpFriendly (float range, uint32 minHPDiff=1)
 
std::list< Creature * > DoFindFriendlyCC (float range)
 
std::list< Creature * > DoFindFriendlyMissingBuff (float range, uint32 spellId)
 
PlayerGetPlayerAtMinimumRange (float minRange)
 
CreatureDoSpawnCreature (uint32 entry, float offsetX, float offsetY, float offsetZ, float angle, uint32 type, uint32 despawntime)
 
bool HealthBelowPct (uint32 pct) const
 
bool HealthAbovePct (uint32 pct) const
 
SpellInfo constSelectSpell (Unit *target, uint32 school, uint32 mechanic, SelectTargetType targets, float rangeMin, float rangeMax, SelectEffect effect)
 
void SetEquipmentSlots (bool loadDefault, int32 mainHand=EQUIP_NO_CHANGE, int32 offHand=EQUIP_NO_CHANGE, int32 ranged=EQUIP_NO_CHANGE)
 
void SetCombatMovement (bool allowMovement)
 
bool IsCombatMovementAllowed () const
 
bool IsHeroic () const
 
Difficulty GetDifficulty () const
 
bool Is25ManRaid () const
 
template<class T >
const T & DUNGEON_MODE (const T &normal5, const T &heroic10) const
 
template<class T >
const T & RAID_MODE (const T &normal10, const T &normal25) const
 
template<class T >
const T & RAID_MODE (const T &normal10, const T &normal25, const T &heroic10, const T &heroic25) const
 
- Public Member Functions inherited from CreatureAI
void Talk (uint8 id, WorldObject const *whisperTarget=nullptr)
 
 CreatureAI (Creature *creature)
 
virtual ~CreatureAI ()
 
void MoveInLineOfSight_Safe (Unit *who)
 == Reactions At ================================= More...
 
void TriggerAlert (Unit const *who) const
 
virtual bool CanRespawn ()
 
virtual void EnterEvadeMode (EvadeReason why=EVADE_REASON_OTHER)
 
virtual void IsSummonedBy (Unit *)
 
virtual void SummonedCreatureDies (Creature *, Unit *)
 
virtual void AttackedBy (Unit *)
 
virtual bool IsEscorted () const
 
virtual void JustRespawned ()
 
virtual void MovementInform (uint32, uint32)
 
void OnCharmed (bool apply) override
 
virtual void JustReachedHome ()
 
void DoZoneInCombat (Creature *creature=NULL, float maxRangeToNearestTarget=50.0f)
 
virtual void ReceiveEmote (Player *, uint32)
 
virtual void OwnerAttackedBy (Unit *)
 
virtual void OwnerAttacked (Unit *)
 
virtual void CorpseRemoved (uint32 &)
 == Triggered Actions Requested ================== More...
 
virtual void PassengerBoarded (Unit *, int8, bool)
 == Fields ======================================= More...
 
virtual void OnSpellClick (Unit *, bool &)
 
virtual bool CanSeeAlways (WorldObject const *)
 
int32 VisualizeBoundary (uint32 duration, Unit *owner=nullptr, bool fill=false) const
 
virtual bool CheckInRoom ()
 
CreatureBoundary constGetBoundary () const
 
- Public Member Functions inherited from UnitAI
 UnitAI (Unit *unit)
 
virtual ~UnitAI ()
 
virtual bool CanAIAttack (Unit const *) const
 
virtual void InitializeAI ()
 
virtual void DoAction (int32)
 
virtual uint32 GetData (uint32) const
 
virtual void SetData (uint32, uint32)
 
virtual void SetGUID (ObjectGuid, int32=0)
 
virtual ObjectGuid GetGUID (int32=0) const
 
UnitSelectTarget (SelectAggroTarget targetType, uint32 position=0, float dist=0.0f, bool playerOnly=false, int32 aura=0)
 
template<class PREDICATE >
UnitSelectTarget (SelectAggroTarget targetType, uint32 position, PREDICATE const &predicate)
 
void SelectTargetList (std::list< Unit * > &targetList, uint32 num, SelectAggroTarget targetType, float dist=0.0f, bool playerOnly=false, int32 aura=0)
 
template<class PREDICATE >
void SelectTargetList (std::list< Unit * > &targetList, PREDICATE const &predicate, uint32 maxTargets, SelectAggroTarget targetType)
 
virtual void DamageDealt (Unit *, uint32 &, DamageEffectType)
 
virtual void HealReceived (Unit *, uint32 &)
 
virtual void HealDone (Unit *, uint32 &)
 
virtual void SpellInterrupted (uint32, uint32)
 
void AttackStartCaster (Unit *victim, float dist)
 
void DoCast (uint32 spellId)
 
void DoCast (Unit *victim, uint32 spellId, bool triggered=false)
 
void DoCastVictim (uint32 spellId, bool triggered=false)
 
void DoCastAOE (uint32 spellId, bool triggered=false)
 
void DoMeleeAttackIfReady ()
 
bool DoSpellAttackIfReady (uint32 spellId)
 
virtual void sGossipHello (Player *)
 
virtual void sGossipSelect (Player *, uint32, uint32)
 
virtual void sGossipSelectCode (Player *, uint32, uint32, char const *)
 
virtual void sQuestAccept (Player *, Quest const *)
 
virtual void sQuestSelect (Player *, Quest const *)
 
virtual void sQuestReward (Player *, Quest const *, uint32)
 
virtual bool sOnDummyEffect (Unit *, uint32, SpellEffIndex)
 
virtual void sOnGameEvent (bool, uint16)
 

Private Attributes

InstanceScriptinstance
 

Additional Inherited Members

- Public Types inherited from CreatureAI
enum  EvadeReason { EVADE_REASON_NO_HOSTILES, EVADE_REASON_BOUNDARY, EVADE_REASON_SEQUENCE_BREAK, EVADE_REASON_OTHER }
 
- Static Public Member Functions inherited from UnitAI
static void FillAISpellInfo ()
 
- Public Attributes inherited from ScriptedAI
bool IsFleeing
 
- Static Public Attributes inherited from UnitAI
static AISpellInfoTypeAISpellInfo
 
- Protected Member Functions inherited from CreatureAI
bool UpdateVictim ()
 
bool UpdateVictimWithGaze ()
 
void SetGazeOn (Unit *target)
 
CreatureDoSummon (uint32 entry, Position const &pos, uint32 despawnTime=30000, TempSummonType summonType=TEMPSUMMON_CORPSE_TIMED_DESPAWN)
 
CreatureDoSummon (uint32 entry, WorldObject *obj, float radius=5.0f, uint32 despawnTime=30000, TempSummonType summonType=TEMPSUMMON_CORPSE_TIMED_DESPAWN)
 
CreatureDoSummonFlyer (uint32 entry, WorldObject *obj, float flightZ, float radius=5.0f, uint32 despawnTime=30000, TempSummonType summonType=TEMPSUMMON_CORPSE_TIMED_DESPAWN)
 
bool CheckBoundary (Position const *who=nullptr) const
 
void SetBoundary (CreatureBoundary const *boundary)
 
virtual void MoveInLineOfSight (Unit *)
 
bool _EnterEvadeMode (EvadeReason why=EVADE_REASON_OTHER)
 
- Protected Attributes inherited from CreatureAI
Creature *const me
 
CreatureBoundary const_boundary
 
- Protected Attributes inherited from UnitAI
Unit *const me
 

Constructor & Destructor Documentation

npc_son_of_flame::npc_son_of_flameAI::npc_son_of_flameAI ( Creature creature)
inline
323  : ScriptedAI(creature)
324  {
326  }
ScriptedAI(Creature *creature)
Definition: ScriptedCreature.cpp:100
InstanceScript * GetInstanceScript()
Definition: Object.cpp:1540
Creature *const me
Definition: CreatureAI.h:71
InstanceScript * instance
Definition: boss_ragnaros.cpp:342

+ Here is the call graph for this function:

Member Function Documentation

void npc_son_of_flame::npc_son_of_flameAI::JustDied ( Unit )
inlineoverridevirtual

Reimplemented from ScriptedAI.

329  {
331  }
Definition: molten_core.h:71
virtual void SetData(uint32, uint32)
Definition: ZoneScript.h:52
InstanceScript * instance
Definition: boss_ragnaros.cpp:342

+ Here is the call graph for this function:

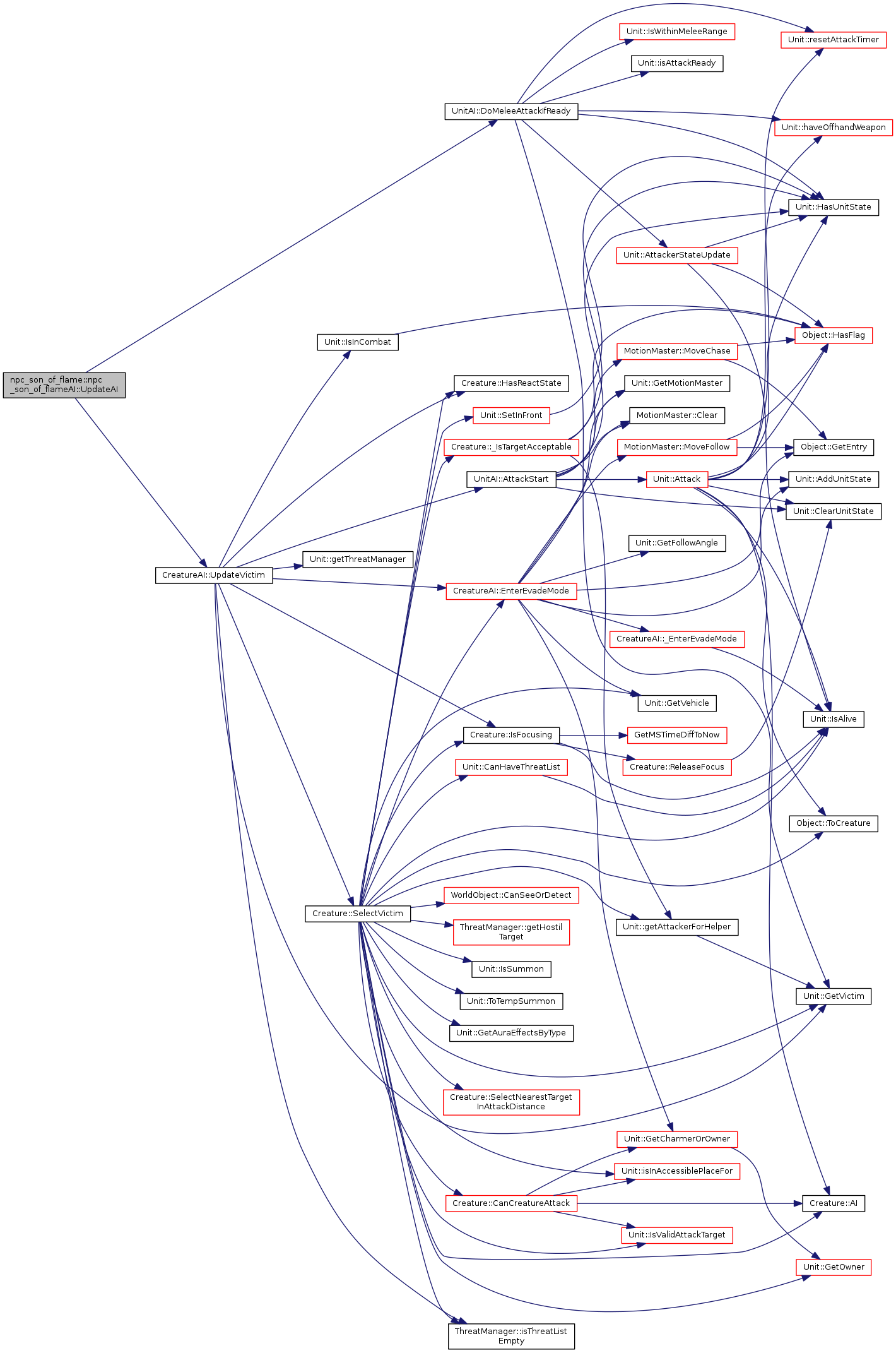
void npc_son_of_flame::npc_son_of_flameAI::UpdateAI ( uint32  )
inlineoverridevirtual

Reimplemented from ScriptedAI.

334  {
335  if (!UpdateVictim())
336  return;
337 
339  }
bool UpdateVictim()
Definition: CreatureAI.cpp:233
void DoMeleeAttackIfReady()
Definition: UnitAI.cpp:49

+ Here is the call graph for this function:

Member Data Documentation

InstanceScript* npc_son_of_flame::npc_son_of_flameAI::instance
private

The documentation for this struct was generated from the following file: